|
為促進物流行業新能源的普及應用提供電池分析雲服務
自2023年7月起,鬆下控股株式會社與北京四維圖新科技股份有限公司共同投資成立的鬆下四維出行科技服務(北京)有限公司(以下簡稱“鬆下四維”),攜手三井住友海上火災保險(中國)有限公司※1(以下簡稱“三井住友海上中國”)和日郵振華物流(天津)有限公司※2(以下簡稱“日郵振華物流”),在天津一工業園區內,開始使用新能源重卡進行汽車配件運輸測試。
驗證實驗中使用的重卡同款車輛
在zai雙shuang碳tan目mu標biao背bei景jing下xia,新xin能neng源yuan汽qi車che的de使shi用yong在zai全quan球qiu範fan圍wei內nei迅xun速su擴kuo大da,將jiang來lai也ye會hui延yan伸shen到dao日ri本ben。中zhong國guo作zuo為wei全quan球qiu最zui大da的de新xin能neng源yuan汽qi車che市shi場chang,在zai新xin能neng源yuan汽qi車che的de應ying用yong中zhong麵mian臨lin著zhe眾zhong多duo課ke題ti。其qi中zhong,由you電dian池chi異yi常chang和he老lao化hua等deng風feng險xian所suo帶dai來lai的de安an全quan性xing和he經jing濟ji性xing是shi非fei常chang值zhi得de重zhong視shi的de課ke題ti之zhi一yi。尤you其qi對dui於yu將jiang車che輛liang作zuo為wei生sheng產chan工gong具ju進jin行xing高gao頻pin度du且qie批pi量liang使shi用yong的de物wu流liu公gong司si來lai說shuo,更geng是shi充chong分fen感gan到dao了le危wei機ji,希xi望wang通tong過guo新xin能neng源yuan汽qi車che的de導dao入ru,減jian少shao對dui環huan境jing的de壓ya力li。
在本次驗證實驗中,日郵振華物流導入了新能源重卡,在天津一工業園區內的工廠間進行運輸汽車配件的測試。鬆下四維通過BetteRRRy電池分析雲服務,精準分析電池狀態,並將電池異常及老化狀態可視化,助力新能源重卡的安全性、經濟性運營。
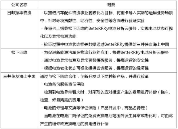
各公司目標及義務

※1 三井住友海上火災保險株式會社在中國開展保險業務的子公司
※2 日本郵船株式會社在中國開展物流事業的合資公司
zhijin,songxiasiweixiangyongyoudaliangxinnengyuanqicheqiegaopinshiyongdezhongguodaxingwuliuqiyeyijixinnengyuanqichezulinqiyetigongledianchifenxiyunfuwu,jinhoujiangjixuzhiliyuchixukuodadexinnengyuanqicheshichang,jiejuedonglidianchixiangguanketi,funengxinnengyuanqichededaorujiyunying,jijiweihuanjingdegaishangongxianliliang。
■BetteRRRy電池分析雲服務
將鬆下集團30多年積累的鋰電池開發知識與獨有的AI技(ji)術(shu)相(xiang)融(rong)合(he)而(er)開(kai)發(fa)的(de)電(dian)池(chi)分(fen)析(xi)雲(yun)服(fu)務(wu)。通(tong)過(guo)精(jing)準(zhun)把(ba)握(wo)電(dian)池(chi)狀(zhuang)態(tai),攜(xie)手(shou)新(xin)能(neng)源(yuan)汽(qi)車(che)行(xing)業(ye)上(shang)下(xia)遊(you)企(qi)業(ye),共(gong)同(tong)構(gou)建(jian)電(dian)池(chi)環(huan)保(bao)生(sheng)態(tai)圈(quan),助(zhu)力(li)新(xin)能(neng)源(yuan)汽(qi)車(che)全(quan)生(sheng)命(ming)周(zhou)期(qi)的(de)價(jia)值(zhi)最(zui)大(da)化(hua)。
BetteRRRy電池分析雲服務
■驗證實驗中使用的重卡同款車輛
驗證實驗中使用的重卡同款車輛
關於鬆下
鬆下集團是全球領先的電子產品製造商,主要從事為住宅空間、非住宅空間、移動領域以及個人領域的消費者提供先進的電子技術和係統解決方案。公司自1918年創立以來,業務拓展遍及全球,一直致力於“社會生活的改善和提升”以及“推進世界文化的進展”。我們將繼續通過直麵社會問題創造價值,希望創造一個物質與精神兩方麵皆充裕、令人倍感幸福的“理想社會”。截至2023年3月,全球共有524家公司分布在世界各地,銷售額約8.37兆日元。公司的股票在東京、名古屋證券交易所上市。
鬆下集團在中國東北亞地區擁有70家法人公司,約5萬名員工,事業規模約1100億元。2019年4yue,songxiajituanshoucichenglilejiangshiyehediyutongkuozhinengheerweiyidezhongguodongbeiyagongsi,zongbushezhizaibeijing。zhongguodongbeiyagongsicongzhongguodangdixuqiuchufa,yi“關護無界,身心如悅”為事業願景,在融合了家電和住宅設備優勢的“生活空間”領(ling)域(yu),致(zhi)力(li)於(yu)中(zhong)國(guo)社(she)會(hui)課(ke)題(ti)的(de)解(jie)決(jue),作(zuo)美(mei)好(hao)生(sheng)活(huo)的(de)提(ti)案(an)者(zhe)。除(chu)此(ci)之(zhi)外(wai),中(zhong)國(guo)東(dong)北(bei)亞(ya)公(gong)司(si)還(hai)積(ji)極(ji)推(tui)進(jin)環(huan)境(jing)事(shi)業(ye),為(wei)實(shi)現(xian)脫(tuo)碳(tan)社(she)會(hui)做(zuo)出(chu)貢(gong)獻(xian)。如(ru)欲(yu)了(le)解(jie)更(geng)多(duo)信(xin)息(xi),請(qing)訪(fang)問(wen)集(ji)團(tuan)網(wang)站(zhan):http://www.panasonic.com/global,中國區官方網站:http://panasonic.cn,官方微博網址:http://e.weibo.com/aboutpanasonic,官方微信:Panasonic鬆下中國
|