3月5日上午,十四屆全國人大一次會議在北京開幕。國務院總理李克強作政府工作報告。
過去五年,我國穩步推進節能降碳:
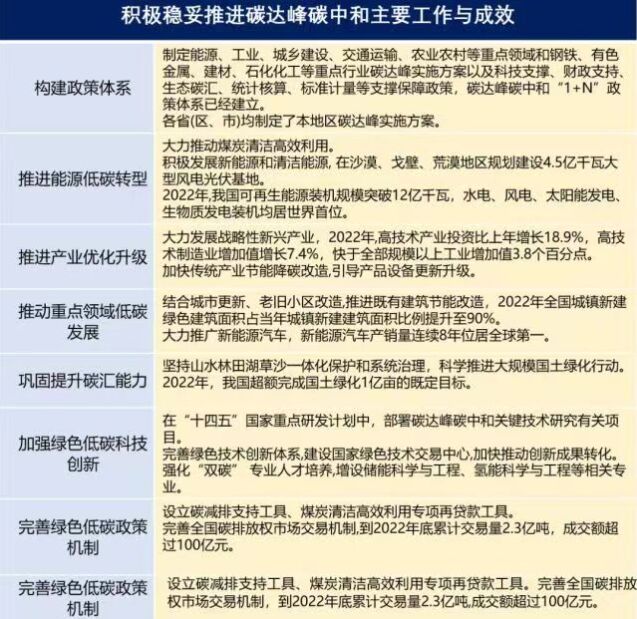
一、統籌能源安全穩定供應和綠色低碳發展,科學有序推進碳達峰碳中和。
二、優化能源結構,實現超低排放的煤電機組超過10.5億千瓦,可再生能源裝機規模由6.5億千瓦增至12億千瓦以上,清潔能源消費占比由20.8%上升到25%以上。三、全麵加強資源節約工作,發展綠色產業和循環經濟,促進節能環保技術和產品研發應用。四、加強綠色發展金融支持。五、完善能耗考核方式。六、積極參與應對氣候變化國際合作,為推動全球氣候治理作出了中國貢獻。

政府工作報告節選
1 我國清潔能源消費占比,25.9!
過去五年,我國可再生能源裝機規模增長了550GW以上,這相當於平均每年110GW以上!
報告指出,過去五年中,我國清潔能源消費占比由20.8%上升到25%以上。
趕碳號認為,這絕對是一個巨大的進步!注意,這裏的數據是能源消費,而不隻是電,電能在終端能源消費總量中占比,目前隻有四分之一多。
今年2月24日,中國電力企業聯合會發布2022年度《中國電氣化年度發展報告》,指出,目前我國電能占終端能源消費比重是27%,預計2025年,電能占終端能源消費比重將突破30%。
去年,我國的能源消費是多少呢?
2月28日,國家統計局發布《中華人民共和國2022年國民經濟和社會發展統計公報》指出,初步核算,2022年全年能源消費總量54.1億噸標準煤,比上年增長2.9%。煤炭消費量增長4.3%,原油消費量下降3.1%,天然氣消費量下降1.2%,電力消費量增長3.6%。
其中,煤炭消費量占能源消費總量的56.2%,比上年上升0.3個百分點;天然氣、水電、核電、風電、太陽能發電等清潔能源消費量占能源消費總量的25.9%,上升0.4個百分點。
過去五年,每年提升一個百分點,化石能源與可再生能源,可謂是此消彼長。
麵向未來,隨著可再能能源裝機規模不斷提升,重點控製化石能源消費,未來清潔能源占比的提升,可能不是勻速、而有可能是呈加速度的。
2 沙戈荒,已建成450GW風電光伏基地!
國家發展改革委受國務院委托,向十四屆全國人大一次會議提交《關於2022年國民經濟和社會發展計劃執行情況與2023年國民經濟和社會發展計劃草案的報告》,提請大會審查,並請全國政協各位委員提出意見。
國家發改委在這份報告指出,我國“chixushenhuawuranfangzhigongjianzhan,jijiwentuotuijintandafengtanzhonghegongzuo,dalituidongziyuanjieyue,lvsezhizaotixijiakuaijianshe,lvseshengchanshenghuofangshijiakuaixingcheng,shengtaihuanjingzhilichengguogonggutuozhan。” 近年來,我國已在沙漠、戈壁、荒漠地區規劃建設了4.5億千瓦大型風電光伏基地。

節選自《關於2022年國民經濟和社會發展計劃執行情況與2023年國民經濟和社會發展計劃草案的報告》;趕碳號整理
3 加快規劃建設新型能源體係!
政府工作報告對今年政府工作提出建議,能源工作被提到重要位置:
“今年發展主要預期目標是:國內生產總值增長5%左右;城鎮新增就業1200萬人左右,城鎮調查失業率5.5%左右;居民 消費價格漲幅3%左右;居民收入增長與經濟增長基本同步;進出口促穩提質,國際收支基本平衡;糧食產量保持在1.3萬億斤以上;單位國內生產總值能耗和主要汙染物排放量繼續下降,重點控製化石能源消費,生態環境質量穩定改善。”
政府工作報告指出,今年要“加強重要能源、礦產資源國內勘探開發和增儲上產“,同時“推進煤炭清潔高效利用和技術研發,加快建設新型能源體係。”
國家發展改革委向大會提交《關於2022年國民經濟和社會發展計劃執行情況與2023年國民經濟和社會發展計劃草案的報告》。報bao告gao指zhi出chu,我wo國guo煤mei炭tan供gong求qiu形xing勢shi仍reng然ran偏pian緊jin,天tian然ran氣qi保bao供gong壓ya力li較jiao大da,極ji端duan天tian氣qi下xia的de能neng源yuan安an全quan保bao障zhang能neng力li還hai需xu提ti升sheng。全quan社she會hui用yong能neng剛gang性xing增zeng長chang壓ya力li較jiao大da,能neng耗hao強qiang度du降jiang低di還hai麵mian臨lin不bu少shao挑tiao戰zhan。
《關於2022年國民經濟和社會發展計劃執行情況與2023年國民經濟和社會發展計劃草案的報告》提出了2023年國民經濟和社會發展計劃的主要任務。報告多處提到清潔能源、儲能以及電力市場改革、配套保障措施等相關重點工作,趕碳號整理摘錄如下(加粗部分為編者標注):
一、積極擴大有效投資,2023年擬安排中央預算內投資6800億元,進一步優化調整中央預算內投資結構,聚焦國家重大發展戰略,重點向糧食安全、能源安全、產業鏈供應鏈安全、 國家安全以及民生等領域傾斜。
二、jinyibutuijindianlitizhigaige,shenrutuijinquanguotongyidianlishichangtixijianshe,jiakuaituijindianlixianhuoshichangjianshe,wanshankuashengkuaqusongdiandianjiashichanghuaxingchengjizhi。shenhuaxinnengyuanshangwangdianjiashichanghuagaige,wanshangongrejiagejizhi。
三、完善能源消耗總量和強度調控,重點控製化石能源消費,逐步轉向碳排放總量和強度“雙控”製度,推進煤炭清潔高效利用及相關技術研發,大力推進煤電 “三改聯動”,積極推動第二批大型風電光伏基地項目開工建設,有序推進第三批項目核準開工,發展儲能產業,推進抽水蓄能電站建設。
四、在zai做zuo好hao能neng源yuan資zi源yuan安an全quan保bao障zhang工gong作zuo方fang麵mian,深shen入ru推tui進jin能neng源yuan革ge命ming,加jia快kuai規gui劃hua建jian設she新xin型xing能neng源yuan體ti係xi,加jia強qiang能neng源yuan產chan供gong儲chu銷xiao體ti係xi建jian設she,完wan善shan能neng源yuan安an全quan生sheng產chan責ze任ren製zhi,提ti升sheng能neng源yuan自zi主zhu安an全quan保bao障zhang能neng力li。
五、qianghuameitandoudibaozhangzuoyong,zaiquebaoanquandeqiantixiayouxushifangmeitanxianjinchanneng,gaobiaozhunjianshexiandaihuakuangjing,qianghuadianmeizhongchangqihetonglvyuejianguanhetieludengyunlibaozhang。
六、提升電力生產供應能力,加強各類電源特別是煤電等可靠性電源建設,深入推進煤炭與煤電、煤mei電dian與yu可ke再zai生sheng能neng源yuan聯lian營ying,核he定ding第di三san監jian管guan周zhou期qi區qu域yu電dian網wang和he省sheng級ji電dian網wang輸shu配pei電dian價jia,研yan究jiu建jian立li發fa電dian側ce容rong量liang補bu償chang機ji製zhi,加jia快kuai特te高gao壓ya輸shu電dian通tong道dao建jian設she,在zai全quan國guo重zhong點dian規gui劃hua、布局一批堅強局部電網,統籌水電開發和生態保護,積極安全有序發展核電。
七、加快應急備用和調峰電源能力建設,完善建設運行保障機製。
八、支持國內鐵礦石、鉀、鋰等資源開發項目建設,加大油氣資源勘探開發力度,推動國內石油、天然氣增儲上產。
名詞解釋:新型能源體係
適應碳達峰碳中和目標背景下新能源占比大幅提高的要求,加大力度在沙漠、戈壁、荒漠化地區規劃建設以大型風電光伏基地為基礎、以其周邊清潔高效先進節能的煤電為支撐、以穩定安全可靠的特高壓輸變電線路為載體的新型能源供給消納體係。
同時,堅持立足國內、補齊短板、多元保障、 強化儲備,統籌新能源發展和煤炭等化石能源清潔高效利用,確保能源供應穩定、可靠、安全。